海洋之神登录入口
导航
首页
学院概况
学院简介
组织机构
现任领导
历任领导
历史沿革
联系方式
教学工作
质量工程
一流专业
课程建设
教研项目
教材建设
特色专业
教学成果
产业学院
教学督导
督导动态
实验实训
中心简介
实验室建设
招标公告
实践教学
毕业设计
校企合作班
科学研究
科研概况
科研平台
科研立项
科研成果
师资队伍
教师风采
教师团队
硕士生导师
教师荣誉
人才培养
专业简介
计算机科学与技术
网络工程
物联网工程
软件工程
智能科学与技术
空间信息与数字技术
应急技术与管理
学科竞赛
大创项目
党建工作
党建动态
工会动态
媒体信院
学生支部
招生就业
招生工作
就业工作
招聘信息
就业指导
就业动态
考研事迹
校友风采
学生工作
三全育人
学工动态
资助管理
心理健康
学风督察
团学工作
青年动态
社团风采
志愿服务
班团活动
奖励荣誉
学生风采
工程教育认证
工作动态
相关文件
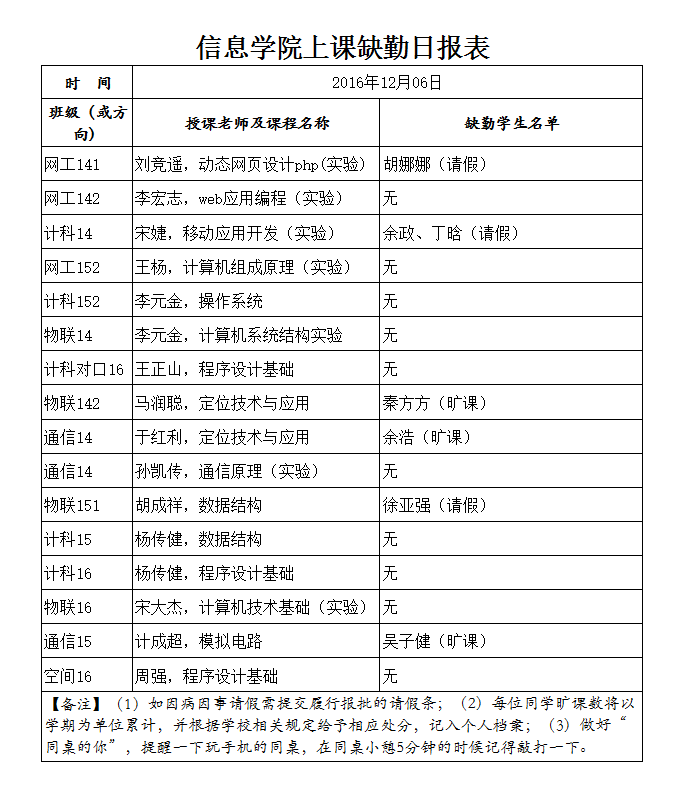
12月6日学生上课缺勤情况通报
作者:学工办
发布时间:2016-12-06
浏览次数:
110
终审人:吴豹